
Ralph: автономный ИИ-агент для автоматизации разработки по PRD
Новый инструмент Ralph автоматизирует цикл разработки, выполняя задачи из Product Requirements Document до полного завершения проекта
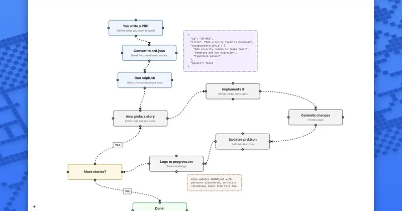
Разработчики получили новый инструмент для автономной разработки — Ralph, ИИ-агент, который выполняет задачи из Product Requirements Document (PRD) без участия человека. Система работает циклично, запуская свежие экземпляры ИИ до полного завершения всех требований проекта.
Как работает Ralph
Ralph представляет собой автономный цикл, который интегрируется с популярными ИИ-инструментами для кодинга — Amp CLI и Claude Code. Ключевая особенность системы — каждая итерация запускается с чистым контекстом, а память сохраняется через историю Git, файлы progress.txt и prd.json.
graph TD
A[PRD создан] --> B[Конвертация в JSON]
B --> C[Выбор приоритетной задачи]
C --> D[Реализация кода]
D --> E[Проверка качества]
E --> F{Тесты пройдены?}
F -->|Да| G[Коммит изменений]
F -->|Нет| C
G --> H[Обновление статуса]
H --> I{Все задачи выполнены?}
I -->|Нет| C
I -->|Да| J[Завершение]
Установка и настройка
Ralph предлагает три способа установки в зависимости от предпочтений разработчика:
| Способ установки | Описание | Подходит для |
|---|---|---|
| Копирование в проект | Скрипты помещаются в папку проекта | Разовое использование |
| Глобальная установка | Skills добавляются в конфиг Amp/Claude | Использование во всех проектах |
| Claude Marketplace | Установка через магазин плагинов | Пользователи Claude Code |
Для работы необходимы один из ИИ-инструментов (Amp CLI или Claude Code), утилита jq и Git-репозиторий проекта.
"amp.experimental.autoHandoff": {"context": 90}. Это позволит Ralph обрабатывать крупные задачи, превышающие размер одного контекстного окна.Рабочий процесс
Работа с Ralph состоит из трёх этапов:
1. Создание PRD
Используется специальный skill для генерации детального документа требований. ИИ задаёт уточняющие вопросы и сохраняет результат в tasks/prd-[feature-name].md.
2. Конвертация в JSON PRD преобразуется в структурированный формат с пользовательскими историями, готовыми для автономного выполнения.
3. Запуск Ralph
# Использование Amp (по умолчанию)
./scripts/ralph/ralph.sh [max_iterations]
# Использование Claude Code
./scripts/ralph/ralph.sh --tool claude [max_iterations]
Ключевые возможности
Ralph автоматически:
- Создаёт feature-ветку из имени в PRD
- Выбирает задачи с наивысшим приоритетом
- Реализует код для одной истории за раз
- Запускает проверки типов и тесты
- Делает коммит при успешном прохождении проверок
- Обновляет статус выполнения в
prd.json - Записывает полученные знания в
progress.txt
✅ Обновить server action с новой логикой ❌ Построить целую систему аутентификации ❌ Полностью переписать API
Система автоматически завершает работу, когда все истории получают статус passes: true, выводя сообщение <promise>COMPLETE</promise>.
Значение для индустрии
Ralph представляет новый подход к автоматизации разработки, где ИИ не просто помогает писать код, а полностью управляет циклом разработки от требований до готового продукта. Проект основан на паттерне Geoffrey Huntley и демонстрирует возможности современных ИИ-агентов в решении сложных инженерных задач.
Система показывает, как правильно организованные циклы обратной связи и чёткое разделение задач позволяют ИИ автономно выполнять сложную разработку без деградации качества кода.
Такие инструменты могут кардинально изменить подходы к планированию и выполнению разработки, особенно для небольших команд и стартапов, где автоматизация рутинных задач критически важна для скорости выхода продукта на рынок.